logo Tự động hóa Az

Bộ điều khiển lực căng Mitsubishi LE-50PAU

Nhà cung cấp: Tự động hóa Az ✅
Mã sản phẩm: LE-50PAU
Tình trạng: Còn hàng
Liên hệ

Bộ điều khiển lực căng Mitsubishi LE-50PAU giúp kiểm soát dòng và mô-men xoắn chính xác trong hệ thống cuộn – nhả vật liệu. Thiết bị hoạt động ổn định trên dải điện áp rộng 85–264VAC, mang lại hiệu quả điều khiển cao và độ tin cậy vượt trội trong các dây chuyền tự động hóa.

Grow - Brilliant Together
Dịch vụ
Miễn phí vận chuyển nội thành
Dịch vụ
Vận chuyển thần tốc trong 2h làm việc
Dịch vụ
Đổi mới ngày đầu 1 đổi 1 nếu lỗi kỹ thuật
Dịch vụ
Đổi trả và bảo hành nhanh chóng
Dịch vụ
Tổng đài kỹ thuật Chat Zalo: 0902 176 098 hỗ trợ miễn phí

Bộ điều khiển lực căng Mitsubishi LE-50PAU

Mitsubishi LE-50PAU là bộ điều khiển lực căng chuyên dụng, được thiết kế cho các hệ thống cuộn – nhả vật liệu, phanh bột và ly hợp từ. Thiết bị giúp duy trì độ căng ổn định, đảm bảo chất lượng cuộn, nâng cao độ chính xác và tuổi thọ cho dây chuyền tự động hóa công nghiệp.

Giới thiệu chung

Bộ điều khiển lực căng Mitsubishi LE-50PAU được sử dụng để kiểm soát dòng điện kích từ của phanh hoặc ly hợp (powder clutch/brake, hysteresis clutch/brake). Với khả năng điều khiển chính xác mô-men xoắn theo tín hiệu đầu vào, sản phẩm giúp duy trì lực căng không đổi, kể cả khi tốc độ hoặc đường kính cuộn thay đổi.

LE-50PAU có thể kết hợp với các bộ điều khiển lực căng khác như LE-30CTN, LE-40MTA, LE-40MTB để tạo thành hệ thống điều khiển hoàn chỉnh, phù hợp cho ứng dụng trong ngành in, cán, cắt hoặc xử lý vật liệu dạng cuộn.

Hình ảnh thực tế sản phẩm Mitsubishi LE-50PAU - góc nhìn tổng thể Hình ảnh thực tế sản phẩm Mitsubishi LE-50PAU - chi tiết cận cảnh
Hình ảnh thực tế của bộ điều khiển lực căng Mitsubishi LE-50PAU

Thông số kỹ thuật

Thông số Giá trị
Điện áp đầu vào 85–264VAC, 50/60Hz
Điện áp đầu ra 24VDC, 4A (tối đa)
Nguồn phụ 10VDC, 2A (giới hạn 10 giây)
Công suất tiêu thụ 400VA
Nhiệt độ môi trường 0–55°C
Kích thước 170 × 125 × 140 mm
Trọng lượng 2.5 kg
Phương thức điều khiển Điều khiển dòng / điện áp, bù phi tuyến 5 điểm
Chế độ hoạt động Tự động, bán tự động, thủ công
Tương thích hệ thống LE-30CTN, LE-40MTA, LE-40MTB, LD-FX

Tải tài liệu kỹ thuật

LE-50PAU Manual pdf

Bản vẽ kích thước

Bản vẽ kích thước bộ điều khiển lực căng Mitsubishi LE-50PAU - hình 1
Bản vẽ kích thước chi tiết của Mitsubishi LE-50PAU

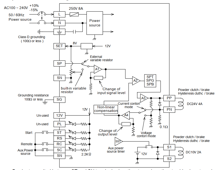
Sơ đồ đấu nối

Sơ đồ đấu nối bộ điều khiển lực căng Mitsubishi LE-50PAU - ví dụ 1
Sơ đồ đấu nối bộ điều khiển lực căng Mitsubishi LE-50PAU trong hệ thống cuộn – nhả

Chức năng

LE-50PAU cho phép điều khiển dòng hoặc điện áp đầu ra với độ chính xác cao, duy trì lực căng ổn định nhờ hệ thống phản hồi tín hiệu. Thiết bị có khả năng bù phi tuyến bằng phương pháp xấp xỉ 5 đoạn, giúp cân bằng mô-men xoắn khi tải thay đổi. Ngoài ra, nó còn tích hợp các chức năng bảo vệ quá tải, giới hạn dòng, ngắt đầu ra khi xảy ra lỗi và chế độ Stop Gain / Stop Bias an toàn.

Ứng dụng nổi bật

  • Điều khiển lực căng trong hệ thống cuộn – nhả vật liệu (film, giấy, kim loại, sợi tổng hợp...)
  • Điều khiển mô-men xoắn cho phanh từ, ly hợp từ
  • Ứng dụng trong máy in, máy cán, máy cắt cuộn và dây chuyền tự động hóa
  • Điều khiển ổn định trong quá trình thay đổi tốc độ hoặc đường kính cuộn

Ưu điểm vượt trội

Bộ điều khiển lực căng Mitsubishi LE-50PAU nổi bật với thiết kế nhỏ gọn, dễ lắp đặt trong tủ điện. Vỏ nhôm đúc bền chắc, tản nhiệt tốt giúp hoạt động bền bỉ. Màn hình LED hiển thị 4 số cùng phím cài đặt trực quan giúp người vận hành điều chỉnh dễ dàng. Dải điện áp đầu vào rộng và khả năng tương thích cao với các bộ điều khiển khác giúp LE-50PAU trở thành giải pháp tối ưu cho hệ thống điều khiển lực căng công nghiệp hiện đại.

Kết luận / Mua hàng

Bộ điều khiển lực căng Mitsubishi LE-50PAU mang đến khả năng điều khiển chính xác, vận hành ổn định và độ tin cậy cao cho mọi ứng dụng công nghiệp. Liên hệ ngay để nhận báo giá tốt nhất và được tư vấn kỹ thuật miễn phí – hỗ trợ lựa chọn thiết bị và hướng dẫn đấu nối chi tiết.

Quý khách đăng ký thành viên để nhận các ưu đãi hấp dẫn khi mua sản phẩm
popup

Số lượng:

Tổng tiền:

Giỏ hàng( Sản phẩm)

avatar
Xin chào
close nav
Tất cả danh mục