BLED6SM là driver điều khiển động cơ không chổi than Oriental Motor (Nhật Bản), thuộc dòng BLE Series, có phanh điện từ tích hợp – mang lại khả năng điều khiển tốc độ chính xác, dừng giữ tải an toàn, phù hợp cho các ứng dụng công nghiệp tự động hóa yêu cầu độ tin cậy cao.
BLED6SM là driver điều khiển động cơ không chổi than (Brushless DC Motor Driver) thuộc BLE Series của Oriental Motor – Nhật Bản, kết hợp cùng động cơ BLEM46M2 có phanh điện từ. Thiết bị được thiết kế cho các hệ thống công nghiệp yêu cầu điều khiển tốc độ chính xác, mô-men xoắn cao và vận hành ổn định, đặc biệt trong ứng dụng tải đứng hoặc chuyển động dừng giữ vị trí.
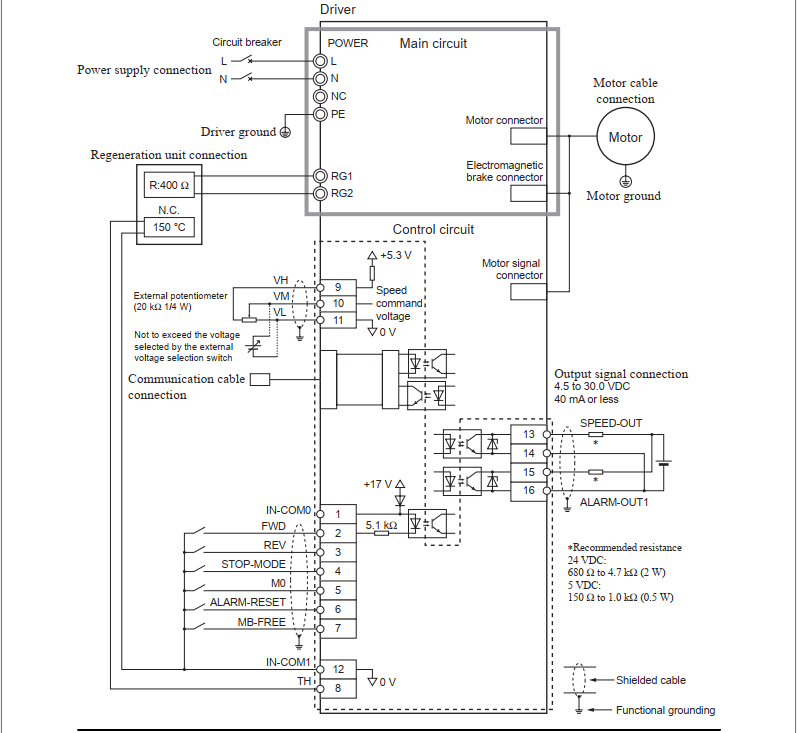
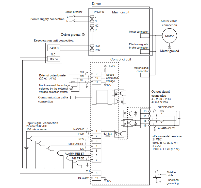
BLED6SM tương thích hoàn toàn với chế độ FBLⅡ, giúp người dùng dòng FBLⅡ có thể thay thế dễ dàng mà không cần thay đổi thiết lập.


Hình ảnh thực tế bộ điều khiển động cơ không chổi than Oriental Motor BLED6SM
| Thông số | Giá trị |
|---|---|
| Dòng sản phẩm | BLE Series – Brushless Motor & Driver |
| Model Driver | BLED6SM |
| Loại motor tương thích | BLEM46M2 (60W, có phanh điện từ) |
| Điện áp ngõ vào | Single-phase / Three-phase 200–240 VAC |
| Điều khiển tốc độ | Bằng chiết áp ngoài hoặc tín hiệu DC 0–5V / 0–10V |
| Chế độ tương thích | FBLⅡ Compatible Mode |
| Chức năng bảo vệ | Quá dòng, quá nhiệt, lỗi kết nối, lỗi phanh |
| Chức năng mở rộng | Cổng giao tiếp OPX-2A / MEXE02 qua CN3 |
| Tích hợp phanh điện từ | Có (Electromagnetic brake type) |
| Tiêu chuẩn an toàn | UL, CE, RoHS Compliant |
| Nhiệt độ môi trường làm việc | 0 – 50°C |
| Kiểu lắp đặt | Lắp đứng, trên tấm kim loại hoặc DIN rail |
| Xuất xứ | Oriental Motor – Japan |



✅ Hiệu suất cao, kích thước nhỏ gọn – kết hợp motor và driver trong thiết kế tối ưu.
✅ Dễ dàng thay thế cho dòng FBLⅡ cũ nhờ chế độ tương thích.
✅ Hoạt động ổn định, bền bỉ, chịu tải tốt trong môi trường công nghiệp.
✅ Hỗ trợ lắp đặt linh hoạt – có thể gắn tấm đế hoặc DIN rail.
✅ Phù hợp cho ứng dụng tải đứng, robot, dây chuyền sản xuất, máy đóng gói, CNC nhỏ...